Daha yüksek erişilebilirlik modunu aç
Daha yüksek erişilebilirlik modunu kapat
T.C. TARIM VE ORMAN BAKANLIĞI
ZİRAİ MÜCADELE ARAŞTIRMA ENSTİTÜSÜ MÜDÜRLÜĞÜ - BORNOVA/İZMİR
Görme Engelli
×
  • Ana Sayfa
  • KURUMSAL YAPI
    MÜDÜR
    MÜDÜR YARDIMCILARI
    BÖLÜMLER
    • BİTKİ ZARARLILARI BÖLÜMÜ
    • BİTKİ HASTALIKLARI BÖLÜMÜ
    • BİYOLOJİK MÜCADELE BÖLÜMÜ
    • BİYOTEKNİK MÜCADELE BÖLÜMÜ
    • İLAÇ, TOKSİKOLOJİ VE YABANCI OT BÖLÜMÜ
    • ZİRAİ MÜCADELE MAKİNELERİ BÖLÜMÜ
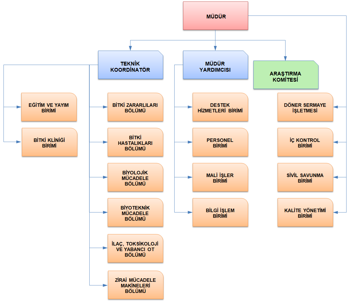
    ORGANİZASYON ŞEMASI
    TARİHÇE
    GÖREVLERİMİZ
    MİSYON VE VİZYONUMUZ
    KALİTE POLİTİKAMIZ
    HİZMET STANDARTLARIMIZ
  • LABORATUVARLAR
    MEYVE VE BAĞ ZARARLILARI LABORATUVARI
    HUBUBAT, AMBAR VE GENEL ZARARLILAR LABORATUVARI
    SEBZE, YEM, ENDÜSTRİ VE SÜS BİTKİLERİ ZARARLILARI LABORATUVARI
    NEMATOLOJİ LABORATUVARI
    MEYVE VE BAĞ HASTALIKLARI LABORATUVARI
    HUBUBAT HASTALIKLARI LABORATUVARI
    SEBZE, YEM BİTKİLERİ, ENDÜSTRİ VE SÜS BİTKİLERİ HASTALIKLARI LABORATUVARI
    BAKTERİYOLOJİ LABORATUVARI
    VİROLOJİ LABORATUVARI
    MOLEKÜLER BİYOLOJİ LABORATUVARI
  • ÜRÜNLER
  • PROJELER
    SONUÇLANAN PROJELER
    DEVAM EDEN PROJELER
  • YAYINLAR
    ULUSAL YAYINLAR
    ULUSLARARASI YAYINLAR
    BROŞÜRLER
  • BASIN
  • İLETİŞİM
Skip Navigation LinksZirai Mücadele Araştırma Enstitüsü Müdürlüğü - Bornova/İzmir > Menu

Organizasyon Şeması

​​​

İLETİŞİM

    Zirai Mücadele Araştırma Enstitüsü Müdürlüğü - Bornova/İzmir
  • Adres : Gençlik Caddesi, No:6, 35040 Bornova / İZMİR

  • Telefon : +90232 3880030 +90232 3880031 +90232 3884328

  • Faks : +90232 3741653

  • E-Posta : bzmae@tarimorman.gov.tr

  • KEP : tarimveormanbakanligi@hs01.kep.tr

satis@tarimorman.gov.tr

sales@tarimorman.gov.tr

abuse@tarimorman.gov.tr

webmaster@tarim.gov.tr

abuse@tarim.gov.tr

hr@tarim.gov.tr

info@tarim.gov.tr

ik@tarim.gov.tr

contact@tarim.gov.tr

HIZLI MENÜ

  • Kullanıcı Girişi
  • Intranet
  • Bakanlık e-Posta
  • KVKK
  • Bilgi Güvenliği İhlal Bildirimi

ACİL NUMARALAR

  • 180 / Tarım İletişim Merkezi
  • 174 / Gıda Hattı
  • 112 / Orman Yangın

MOBİL UYGULAMALAR

©2025 Tüm hakları saklıdır. TÜRKİYE CUMHURİYETİ TARIM VE ORMAN BAKANLIĞI