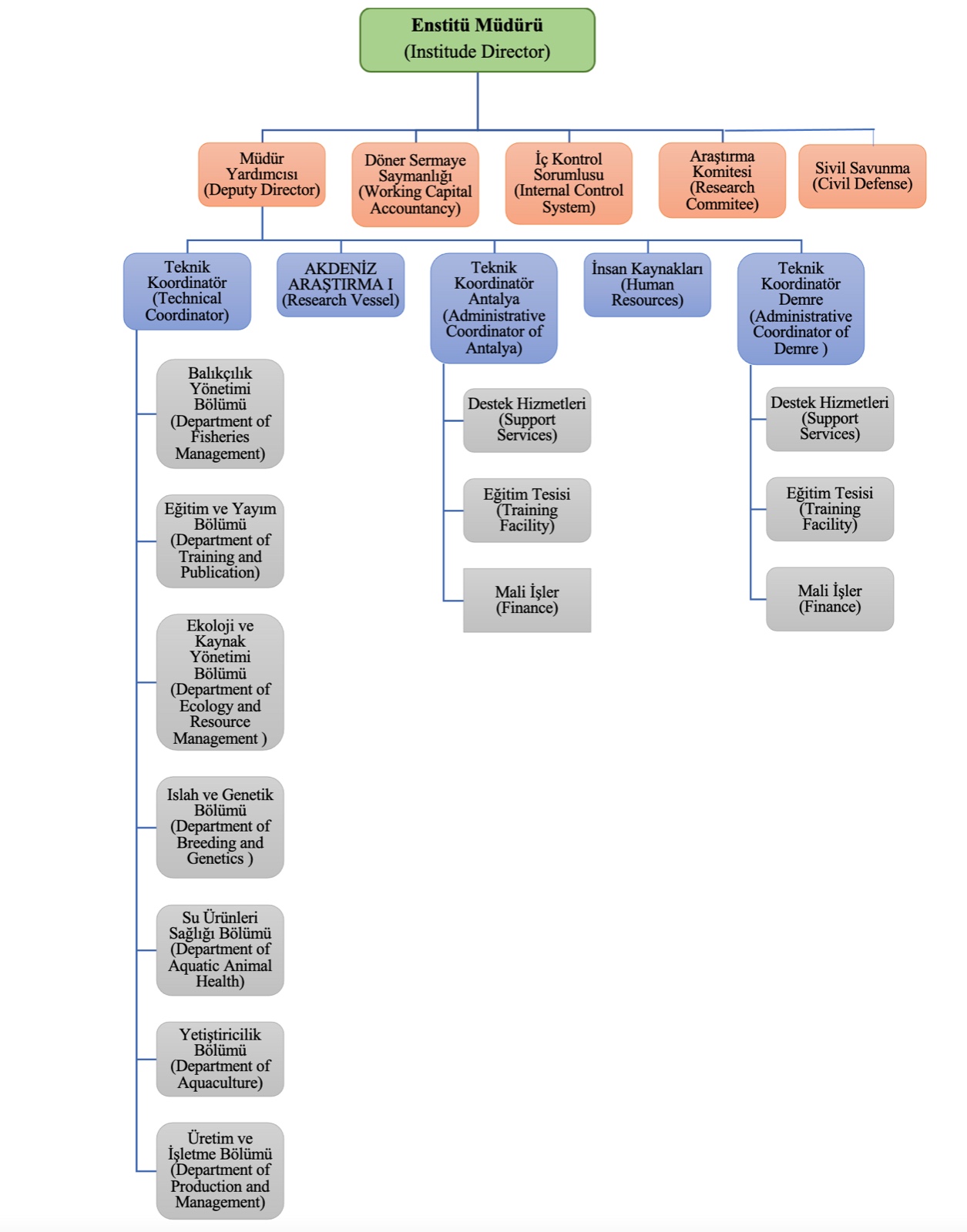
The institute consists of a director, three coordinators (technical, administrative and Kepez Unit), a research committee, several departments (fisheries management, aquaculture, fish pathology, environment and resource management, genetic and economy and marketing) and other administrative sections.
